免費試聽
2022年中級人力資源管理師好考,因為人力資源管理師分為四個等級,下面分級說明
四級人力資源管理師報考難度大嗎:針對在校生,復習時間也比較多,基本上沒啥大問題。
三級人力資源管理師報考難度大嗎:考的內容會比較細人力資源管理師介紹,需要你對書本很多的知識面要了解全面,需要記憶的東西較多,當然也就需要你花費一定的功夫。
大多數考三級、四級人力資源的考試只要認真看書,參加了培訓班的,基本都能通過,當然這里不是要強迫你去報一個培訓班才能通過此考試,只是報班能幫自己迅速理清思路,達到事倍功半的效果,不盲目的復習。也有少數人直接是看書通過的,但是考一級人力資源考試還是有一定難度的。人力資源考試每隔2年會有一個臺階式的下降,人力資源考的等級越高,通過率就越低,有數據顯示,企業人力資源考試多年來通過率只有不到25%。

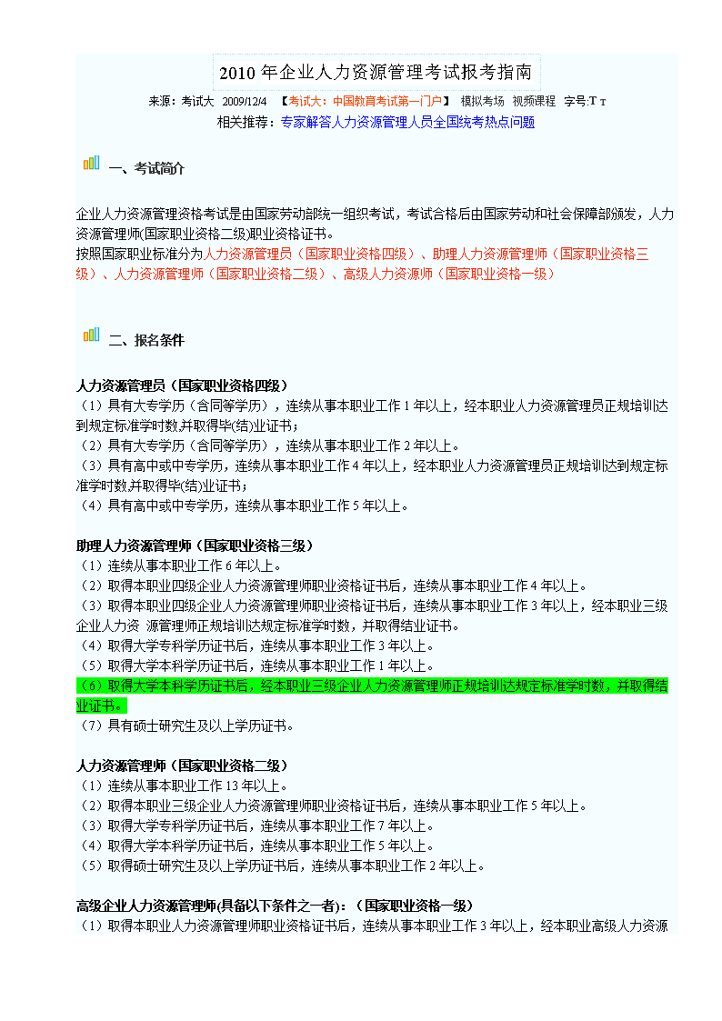
考試介紹
企業人力資源管理師指獲得職業技能等級證書,從事人力資源規劃、招聘與配置、培訓與開發、績效管理、薪酬管理、勞動關系管理等工作的管理人員。人力資源管理師共設四個等級,分別為:四級企業人力資源管理師(中級)、三級企業人力資源管理師(高級)、二級企業人力資源管理師(技師)、一級企業人力資源管理師(高級技師)。
考試科目及題型
各級別考試科目如下:人力資源師考試三級和四級分為《理論知識》和《專業技能》兩個科目。人力資源管理師二級和一級則分為《理論知識》、《專業技能》和《綜合評審》三個科目。

《理論知識》的題型是單項、多項選擇題;而《專業技能》考核的題型包括簡答題、計算題、案例分析題和方案設計等;《綜合評審》是包括案例分析、論文、論文答辯和公文筐等??荚噧热萆婕捌髽I人力資源規劃、招聘與配置、培訓與開發、績效管理、薪酬管理、勞動關系管理等六部分以及相關的基礎知識。
《理論知識》和《專業技能》兩科一般都采用機考形式。考試合格標準為:考試卷面分值100分,60分為及格。

報名考試

1.報名、考試時間
根據歷年人力資源管理師報考時間,一般是每年的3月份或9月份開始報名,5月份或11月份考試。由于目前人力資源管理師是各地組織考試,所以報名時間、考試次數、考試時間均由當地決定。
22年各地考試安排各有不同:部分地區分上半年和下半年兩次考試(如遼寧),部分地區每季度安排考試(如廣東),還有部分地區每月中旬或下旬考試安排(如四川)。因此,報名截止時間一般在考前1個月至10天左右不等。具體的人力資源管理師報名和考試時間應以當地發布的考試公告通知為準。
2.報名條件

具備以下條件者可申報一級/高級技師:
取得本職業或相關職業二級/技師證書(技能等級證書)后人力資源管理師介紹,累計從事本職業或相關職業工作4年(含)以上。
3.報名程序
認真分析自己的情況和當地的報考要求,確定是自己在官方網站報名,還是通過機構報名。

成績查詢
人力資源管理師的成績一般在考后2個月左右公布。查詢方式主要有三種:網上查詢、現場查詢和電話查詢。具體采用哪種成績查詢方式要以組織考試機構發布的公告為準。目前以網上查詢為主。單科60分及格,每科都達到60分及以上即為考試通過。單科不及格需要報名參加補考,考試成績一年內有效,一般一年內只可補考一次。
證書領取
一般人力資源管理師的成績出來后半年內拿證,證書領取主要有兩種方式:現場領取和郵寄領取。由于各地制證時間不同、相關規定不同,所以,具體的人力資源管理師證書領取時間、所需資料及領取方式應以當地組織考試機構發布的公告通知為準。
名師輔導
環球網校
建工網校
會計網校
新東方
醫學教育
中小學學歷