
1. 初定和評審有什么區別
答:初定和評審只是兩種不同的申報方式,之前從沒有申報過職稱,第一次申報,只要是中專以上學歷,都可進行初定,一般來說一個人只能初定一次,難度較低,需要的材料也非常簡單,通過率高;而評審則是初定之后,在申報職稱的方式,申報層級越高,難度越大,通過率相對來說越低,需要的材料也比較繁雜。
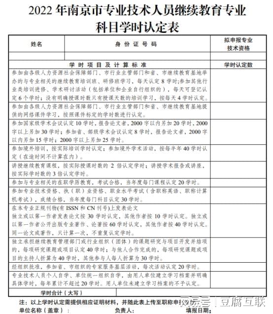
南京市申報職稱,初定不需要學繼續教育,而評審則每年需要90學時的繼續教育。
2. 申報中級職稱必須要有初級職稱嗎
答:不一定,南京市不需要助理工程師就能直接申報中級職稱的情況,有以下幾種:

①高學歷,博士學歷可以直接初定中級工程師。
②高技能人才,技師(二級)職業技能等級以上,可評審申報中級。
③獲得“二建”同等級或者以上等級職業資格證書2023年中級職稱都有什么,可評審申報中級。
3. 南京申報職稱需要滿足什么學歷、資歷要求
答:南京市申報職稱需要滿足的學歷、資歷要求如下:


職稱申報具有逐級申報的原則,一般來說要從技術員開始,依次向上申報,但是學歷越高,起點越高,初定所對應的職稱層級,就是職稱申報的起點。中專、大專的起點是技術員,本科、碩士的起點是助理工程師,博士的起點則是中級工程師。
4. 初定需要提交哪些材料
答:南京市職稱初定不需要提交紙質材料,只要在網上申報時,按照系統指示,將必填內容填寫完成,并且上傳相關佐證材料即可,主要需要填寫、上傳的內容包括:職稱申報基礎信息、學歷學位信息、社保繳費證明、工作經歷、工作總結、單位公示及個人承諾書;
其中學歷學位信息、社保繳費證明系統會自動獲取2023年中級職稱都有什么,若獲取不到,則需要手動上傳,學歷信息可在“學信網”下載“電子注冊備案表”上傳,社保繳費證明可至人社部打印繳納流水上傳。
5. 繼續教育可以去哪里學
答:南京市繼續教育可進入南京市人力資源和社會保障局,進行登錄,登錄完成后,點擊“南京人社網上辦事服務大廳”,進入專技人員繼續教育服務平臺可學習公共課,專業課也可在該平臺進行學習。


6. 申報之后多久可以知道結果?多久能下載證書?
答:一般在1個月左右,有快有慢,快的話一周證書就能下載了,申報進度可登錄“江蘇人社網上辦事服務大廳”,在“個人中心”中進行查詢,審核通過后,大概一周左右,證書就可以在該平臺上下載了。

7. 各專業評審中級職稱需要提交哪些材料?
答:不同專業評委會要求不同,例如申報建設工程專業,文件說明網上初審通過的人員,只需要提交《專業技術資格申報表》即可,其他材料直接上傳至系統,不需要提交紙質材料。

系統上需要填寫上傳的材料包括:學歷學位信息、社保繳納信息、本專業論文、業績成果、繼續教育、單位公示證明及個人承諾書、工作經歷等信息。
8. 南京市2023年碩士還能初定中級職稱嗎?
答:大概率不能了,2022年南京市最新文件就已經說明,碩士學歷將不在能初定中級職稱,但是2022年為政策過渡年,新舊政策可同時使用,至于今年是否還能夠使用老政策碩士學歷初定中級就很難說了,具體的情況要等南京市今年的申報文件出了才知道。
9. 前幾年的繼續教育沒有學完,現在可以補學嗎?
答:可以,南京市繼續教育學時是可以補學的,除了在“南京市繼續教育”官網進行學習外,還可以根據學時認定表進行學時認定,只要在申報當年的3月31日前學完所需要學的總學時即可。南京市規定繼續教育每年需要90學時的繼續教育,若申報中級需要4年,那么總學時為360學時,申報高級需要5年,那么總學時需要450學時。


10. 申報職稱對論文有什么要求?
答:申報職稱對論文的要求如下:
論文字數:3000字左右
查重率:30%以下
發表期刊:具有ISSN和CN雙刊號
職稱申報,論文需要在申報當年的3月31日前出刊。
名師輔導
環球網校
建工網校
會計網校
新東方
醫學教育
中小學學歷