免費試聽
創新創業swot分析案例
分類:創新創業日期:2022-09-15 02:59瀏覽:12 次
1.小企業swot分析案例
通過標桿管理,我們清楚明白了南京博鰲賓館處于一個創立初期階段,面對強大的市場競爭對手的挑戰,無論在資本實力、研發技術、人才隊伍、通路渠道、品牌聲譽、客戶關系等方面均處于明顯的劣勢,這時候企業應該怎么辦? 我們OKBU夢之隊戰略小組一致認為:在企業明顯處于劣勢,在所有的技術、關系層面上都沒有競爭優勢的時候,企業要想突圍,只有考慮在戰略層面上找到出路。
通過以上幾個方面的分析,我們對博鰲賓館進行SWOT戰略分析,其SWOT戰略分析要素設計如下: 內部條件 1, 戰略目標 2, 服務能力 3, 市場營銷能力 4, 管理能力 5, 人力資源 外部條件 1, 衛崗經濟環境 2, 衛崗酒店賓館行業環境 3, 客戶環境 4, 地域環境 博鰲賓館SWOT分析如下: 內部環境因素 外部環境因素 優勢因素(S) ①公司定位 ②軟件服務 ③營銷模式 ④組織結構 ⑤管理者素質 ⑥工作分析 ⑦績效管理 ⑧員工歸屬感 劣勢因素(W) ①公司文化 ②服務理念 ③服務創新力 ④硬件服務設施 ⑤組織溝通力 ⑥組織制度 ⑦人才甄選 ⑧薪酬管理 ⑨培訓與發展 ⑩員工能力素質 機會因素(O) SO對策 ①地域優勢明顯 ②資金來源充足 ③城市發展較好 WO對策 ①加快發展速度 ②推動賓館的擴張化 ③學習先進賓館經驗 ④引進較高管理人才 威脅因素(T) ST對策 ①行業競爭壓力大 ②外來進入者門檻低 ③客源不穩定 ①加快形成核心競爭力 ②培育良好的客戶關系 ③形成較好的服務品牌 WT對策 ①收縮發展 ②回避對手 對策: ①制定人才戰略、形成市場化的人才培養、選拔、淘汰機制 ②創新服務 ③擴大加強硬件建設 ④完善公司內部制度 ⑤打造精品公司文化 ⑥加強公司人力資源管理 我們OKBU夢之隊戰略小組一致認為博鰲賓館應該采用WO對策戰略,即著重考慮劣勢因素和機會因素,力求使前者的不利影響趨于最小,后者的有利影響趨于最大。博鰲賓館要在競爭過程中捉住機遇,克服弱點。
首先在人才戰略上,形成市場化的人才培養、選拔、淘汰機制,為做強做大賓館提供人才保障。加強公司的人力資源管理,切實做好人才甄選,薪酬管理,員工培訓和發展,努力提高與昂的能力素質。
其次,樹立賓館服務理念,加大服務創新力度,努力加強滿足客戶各種不同層次的服務需求,保證客戶不會因為服務上的原因而不去選擇博鰲賓館。當然加大加強硬件服務設施建設也有一定的幫助,能讓客戶的活動又進一步滿足的可能性。
另外,較強公司文化的建設,保證員工有一個和諧的工作生活環境,努力將其員工與上級的溝通力。 還有,作為一個新創立的賓館,完善賓館內部組織結構、組織制度和機制,比如加強保證制度的實施,完善戰略和計劃控制機制,像: 1,制定戰略規劃和戰略實施計劃階段,在此階段,最高管理層主要負責討論、審議和批準,企劃部主持具體的研討和制定工作,而財務部和其他職能部門則參與研討分析以及相關部分制定。
2.制定預算階段,此階段,最高管理層主要負責討論、審議和批準,企劃部在負責制定本部門預算之外,還要主持編制總體預算計劃,而財務部和其他職能部門則要提交本部門預算草案,并按照要求進行修訂。 3.戰略實施和執行階段,在戰略實施和執行過程中,最高管理層要審閱月度/季度計劃執行情況,企劃部要定期了解企業整體計劃執行情況,及時向最高管理層匯報,而財務部和其他職能部門則要確保本部門計劃/預算的順利執行,出現困難和問題時要及時說明。
4.戰略評估和分析階段,在對戰略計劃進行評估和分析時,最高管理層負責審查計劃的執行狀況并做相應的指示,企劃部要協助起草月度/季度/年度計劃執行偏差分析報告,而財務部和其他職能部門則要對本部門計劃執行情況做出分析,提交分析報告。 最后,我們戰略小組一致希望,博鰲賓館能夠保持合利用好自己的優勢因素,比如:準確的公司定位、良好的軟件服務、有一定影響力的營銷模式、適合的組織結構、優秀的管理者素質,在工作分析、績效管理、員工歸屬感方面做的比較好的方面一定要保持下去,只有在此基礎上,把這些優勢因素發展自己的核心能力因素,只有這樣賓館才能在競爭激烈的衛崗地區賓館服務業搶得一席之地。


2.swot分析法案例
SWOT法則分析定位 企業營銷,要立足市場,必須做好科學分析和定位。
作為一名營銷人,是否可以將市場營銷中運用嫻熟的SWOT分析法則對自己S、W的內部因素和行業O、T的外部因素進行綜合分析,不妨拿出一支筆,一張白紙,思索寫下SWOT,為自己的營銷人生找準位置,是適合沖鋒陷陣的市場營銷,還是指點江山的營銷策劃,還是市場營銷的技術人員、商務人員……,以堅定火熱的營銷心。 STRENG(優勢):自己的性格、特點、興趣、愛好?對營銷的熱愛程度?豐富的營銷理論和實戰經驗?對行業產品、渠道的了解?良好的交際網絡和人脈?……深入挖掘 WEAKNESS(劣勢):消極的心態?懶散的作風?溝通的心理?銷售的技巧?市場的洞察力、把握力?工作的計劃性?方案的執行力?……著重提升 OPPORTUNITY(機會):營銷領域——全球最大的舞臺,為所有熱愛營銷的人提供了一個展示自我、實現夢想的空間。
……把握機遇 THREAT(威脅):市場風云變幻,競爭激烈,時代英雄輩出,優勝劣汰,市場環境及新營銷理念各種因素的沖擊。……直面挑戰 明確的生涯規劃 “既然選擇了遠方,便只顧風雨兼程”,既然適合于營銷,選擇了營銷,就一定要演繹精彩人生,實現自己的人生價值,不然人生又有何意義?根據著名心理學家馬斯洛的人生需求論,在滿足生理需求的基礎上更要追求更高層次的自我實現,自己的夢想、自己最終生涯目標是什么?自己要分幾個層次去實現?不妨將此在白紙畫成梯字塔,從上至下,形成直觀的發展路線圖,而不是大腦中的虛幻縹緲,時刻激勵自己的營銷行動。
根據自己的分析定位,確定自己營銷生涯中的遠景規劃、人生戰略的核心目標。是成為職業營銷經理,為市場推波助瀾,還是成為頂尖策劃大師,為市場出謀劃策,還是成為企業的管理者、CEO、還是實現自己的創業夢想……。
根據自己的夢想目標,應形成短期、中期、遠期的階段性目標,每個階段再細分成表格,明確自己在工作經驗、知識儲備、能力培養的不同方面應該去做什么,激勵引導自己向著美好的夢想、宏偉的遠景步步靠近。 人生之夢:最終生涯目標 。

3.SWOT分析法
SWOT分析是一種對企業的優勢、劣勢、機會和威脅的分析,在分析時,應把所有的內部因素(包括公司的優勢和劣勢)都集中在一起,然后用外部的力量來對這些因素進行評估。
這些外部力量包括機會和威脅,它們是由于競爭力量或企業環境中的趨勢所造成的。這些 因素的平衡決定了公司應做什么以及什么時候去做。

可按以下步驟完成這個SWOT分析表: (1)把識別出的所有優勢分成兩組,分的時候應以下面的原則為基礎:看看它們是與行業中潛在的機會有關,還是與潛在的威脅有關。 (2)用同樣的方法把所有劣勢分成兩組。
一組與機會有關,另一組與威脅有關。 (3)建構一個表格,每個占1/4。
(4)把公司的優勢和劣勢與機會或威脅配對,分別放在每個格子中。SWOT表格表明公司內部的優勢和劣勢與外部機會和威脅的平衡。
在你的企業計劃中,一定要把以下步驟都寫出來: ①在某些領域內,你可能面臨來自競爭者的威脅;或者在變化的環境中,有一種不利的趨勢,在這些領域或趨勢中,公司會有些劣勢,那么要把這些劣勢消除掉。 ②利用那些機會,這是公司真正的優勢。
③某些領域中可能有潛在的機會,把這些領域中的劣勢加以改進。 ④對目前有優勢的領域進行監控,以便在潛在的威脅可能出現的時候不感到吃驚。
二、公司的優勢和劣勢 公司的優勢是指在執行策略、完成計劃以及達到確立的目標時可以利用的能力、資源以及技能。 公司的劣勢是指能力和資源方面的缺少或者缺陷。
在為將來做計劃時,確定企業的能力和資源代表的是可利用的優勢還是劣勢,這一點是很重要的。成功的決定因素指的是那些公司成功所必須具備的能力和資源。
把這些與成功的決定因素放在一起,就可以形成一個表格,它反過來可以讓你做一下比較:你的能力和資源與行業中重要的能力和資源的比較,這將有助于讓你識別出公司目前的優勢與劣勢。 。
4.怎么用swot方法分析企業發展策略
SWOT分析法,用來確定企業本身的競爭優勢(strength),競爭劣勢(weakness),機會(opportunity)和威脅(threat),從而將公司的戰略與公司內部資源、外部環境有機結合。

因此,清楚的確定公司的資源優勢和缺陷,了解公司所面臨的機會和挑戰,對于制定公司未來的發展戰略有著至關重要的意義。SWOT分析的步驟: 1、羅列企業的優勢和劣勢,可能的機會與威脅。
2、優勢、劣勢與機會、威脅相組合,形成SO、ST、WO、WT策略。 3、對SO、ST、WO、WT策略進行甄別和選擇,確定企業目前應該采取的具體戰略與策略。
5.SWOT分析 經典案例
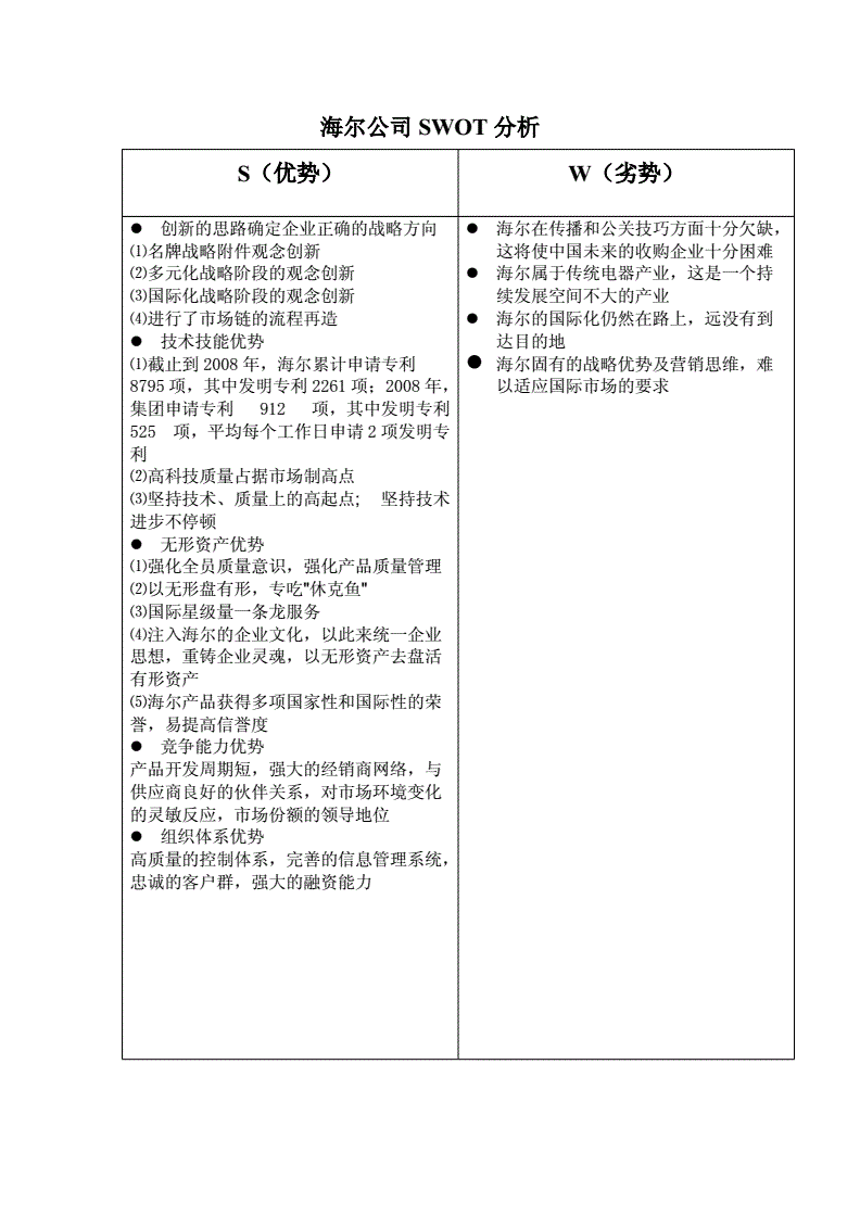
SWOT分析是廣告策劃中經常用到的分析法則,它分別是優勢\劣勢\機會\威脅的英文首寫字母.案例如下: 海爾的SWOT分析 海爾集團是世界第四大白色家電制造商,也是中國電子信息百強企業之首。
旗下擁有240多家法人單位,在全球30多個國家建立本土化的設計中心、制造基地和貿易公司,全球員工總數超過五萬人,重點發展科技、工業、貿易、金融四大支柱產業,2005年,海爾全球營業額實現1039億元(128億美元)。下面是有關海爾的SWOT分析: 優勢:海爾有9種產品在中國市場位居行業之首,3種產品在世界市場占有率居行業前三位,在智能家居集成、網絡家電、數字化、大規模集成電路、新材料等技術領域處于世界領先水平。
在國際市場彰顯出發展實力。"創新驅動"型的海爾集團致力于向全球消費者提供滿足需求的解決方案,實現企業與用戶之間的雙贏。
目前,海爾累計申請專利6189項(其中發明專利819項),擁有軟件著作權589項。在自主知識產權基礎上,海爾還主持或參與了近百項國家標準的制修訂工作,其中,海爾熱水器防電墻技術、海爾洗衣機雙動力技術還被納入IEC國際標準提案,這證明海爾的創新能力已達世界級水平。
在創新實踐中,海爾探索實施的"OEC"管理模式、"市場鏈"管理及"人單合一"發展模式均引起國際管理界高度關注,目前,已有美國哈佛大學、南加州大學、瑞士IMD國際管理學院、法國的歐洲管理學院、日本神戶大學等商學院專門對此進行案例研究,海爾"市場鏈"管理還被納入歐盟案例庫。海爾"人單合一"發展模式為解決全球商業的庫存和逾期應收提供創新思維,被國際管理界譽為"號準全球商業脈搏"的管理模式。
海爾的有時還包括: 企業文化的長期熏陶;員工素質的相對較高;多年規范化管理相當好的基礎;真正把信息化作為一把手工程,難得有一名老總能夠對信息化分析得如此透徹,闡述得頭頭是道;觀念轉變在前,流程再造在后,二者相輔相成,交互前行,從張瑞敏砸冰箱開始,首開海爾觀念轉變之先河,從此一發不可收拾,才有現在的海爾;等等。相對于國外企業,海爾的信息化具有強勁的后發優勢,2001年與1995年的DELL所處的環境早已大不相同;在全球internet的大范圍普及和國際化大企業信息化的全面擴張局勢下,海爾在國外企業的成功經驗基礎上當然更容易取得成績 劣勢:海爾在傳播和公關技巧方面十分欠缺,這將使中國未來的收購企業十分困難。
海爾公關方面欠缺很大一部分原因在于海爾在聘任機制上存在一定的問題,只注重對技術,知識的考察忽略了對個人能力的考察。海爾這些年發展得實在是太快了,以至于我們毫不懷疑它的國際化。

信息化進行得如火如荼,內部的信息化還好說,外部的信息化,尤其是與國內供應商、分銷商的電子數據交換,卻一直處于兩難境地,采購和分銷成本的降低仍然難以徹底實現。海爾的愿望是好的,它希望它的供應商和分銷商的信息化水平都能夠跟上它自己,但實際情況與預計卻是大相徑庭,沒有人能跟得上海爾的步伐,海爾最終是孤掌難鳴。
試問有哪些家能夠真正與海爾實現網上訂單?個別用戶的點菜式訂貨究竟是不是新聞噱頭?國情所限,方法必須變通,結果仍然是回到原來的電話、傳真訂貨流程去,“信息化”徒勞無功。外部環境的不配套、不同步,是導致海爾外部信息化不成功的重要原因,這也許是海爾始料未及的,但也可能就算是知道這個結果,也要硬著頭皮上,誰讓它是海爾呢!海爾就是要處處爭第一! 機會:海爾之所以能取得很大的成就很大一部分原因在于海爾的企業文化,有生于無——海爾的文化觀人人是人才,賽馬不相馬——海爾的人才觀先謀勢,后謀利——海爾的戰企業如同斜坡上的球市場無處不在,人人都有市 品牌是帆,用戶為師——海爾的品牌營銷企業生存的土壤是用戶——海爾的服務走出去、走進去、走上去——國際化的海爾管理的本質不在于“知”而在于“行”——海爾的管理之。
海爾在未來的時間里要想取得長足的發展,必須繼續以海爾的企業文化為基準。同時要注重科技創新實現企業信息化。
同時伴隨著國際化的趨勢越來越強,海爾面臨著巨大的機遇和挑戰。海爾的發展機會在于要把握住時代脈搏,與時俱進,不斷創新。
海爾未來的發展方向主要依靠三個轉移。一是內部組織結構的轉移;二是國內市場轉向國際市場,不是指產品出口,而是說要海外建廠、辦公司;三是要從制造業轉向服務業,做到前端設計,后端服務。
在這種情況下,還而應抓住機會,迎接挑戰,創世界名牌。 威脅:目前,海爾仍然面臨著很多威脅,伴隨著家電企業的不斷興起,技術的不斷完善,海爾必須不斷的提高科學技術創新水平,進而提高自己的優勢。
此外還而應該向多產業方向發展,以提高自己的競爭力。 面對海爾的信息化,國內同行們大約是一邊看海爾外部信息化的熱鬧,一邊加緊自身內部信息化的推進,這就是海爾所面臨的威脅,競爭對手的虎視眈眈使海爾如芒刺在背,敢于吃螃蟹的也許是英雄,但不一定是成功者。
海爾外部信息化的停滯不前,也給國內的信息化產業當頭一棒;可以預見到,一旦外部信息化的時機。
6.小企業swot分析案例
通過標桿管理,我們清楚明白了南京博鰲賓館處于一個創立初期階段,面對強大的市場競爭對手的挑戰,無論在資本實力、研發技術、人才隊伍、通路渠道、品牌聲譽、客戶關系等方面均處于明顯的劣勢,這時候企業應該怎么辦? 我們OKBU夢之隊戰略小組一致認為:在企業明顯處于劣勢,在所有的技術、關系層面上都沒有競爭優勢的時候,企業要想突圍,只有考慮在戰略層面上找到出路。

通過以上幾個方面的分析,我們對博鰲賓館進行SWOT戰略分析,其SWOT戰略分析要素設計如下: 內部條件 1,戰略目標 2人力資源管理個人swot分析, 服務能力 3, 市場營銷能力 4, 管理能力 5, 人力資源 外部條件 1, 衛崗經濟環境 2, 衛崗酒店賓館行業環境 3, 客戶環境 4, 地域環境 博鰲賓館SWOT分析如下: 內部環境因素 外部環境因素 優勢因素(S) ①公司定位 ②軟件服務 ③營銷模式 ④組織結構 ⑤管理者素質 ⑥工作分析 ⑦績效管理 ⑧員工歸屬感 劣勢因素(W) ①公司文化 ②服務理念 ③服務創新力 ④硬件服務設施 ⑤組織溝通力 ⑥組織制度 ⑦人才甄選 ⑧薪酬管理 ⑨培訓與發展 ⑩員工能力素質 機會因素(O) SO對策 ①地域優勢明顯 ②資金來源充足 ③城市發展較好 WO對策 ①加快發展速度 ②推動賓館的擴張化 ③學習先進賓館經驗 ④引進較高管理人才 威脅因素(T) ST對策 ①行業競爭壓力大 ②外來進入者門檻低 ③客源不穩定 ①加快形成核心競爭力 ②培育良好的客戶關系 ③形成較好的服務品牌 WT對策 ①收縮發展 ②回避對手 對策: ①制定人才戰略、形成市場化的人才培養、選拔、淘汰機制 ②創新服務 ③擴大加強硬件建設 ④完善公司內部制度 ⑤打造精品公司文化 ⑥加強公司人力資源管理 我們OKBU夢之隊戰略小組一致認為博鰲賓館應該采用WO對策戰略,即著重考慮劣勢因素和機會因素,力求使前者的不利影響趨于最小,后者的有利影響趨于最大。博鰲賓館要在競爭過程中捉住機遇人力資源管理個人swot分析,克服弱點。
首先在人才戰略上,形成市場化的人才培養、選拔、淘汰機制,為做強做大賓館提供人才保障。加強公司的人力資源管理,切實做好人才甄選,薪酬管理,員工培訓和發展,努力提高與昂的能力素質。
其次,樹立賓館服務理念,加大服務創新力度,努力加強滿足客戶各種不同層次的服務需求,保證客戶不會因為服務上的原因而不去選擇博鰲賓館。當然加大加強硬件服務設施建設也有一定的幫助,能讓客戶的活動又進一步滿足的可能性。
另外,較強公司文化的建設,保證員工有一個和諧的工作生活環境,努力將其員工與上級的溝通力。 還有,作為一個新創立的賓館,完善賓館內部組織結構、組織制度和機制,比如加強保證制度的實施,完善戰略和計劃控制機制,像: 1,制定戰略規劃和戰略實施計劃階段,在此階段,最高管理層主要負責討論、審議和批準,企劃部主持具體的研討和制定工作,而財務部和其他職能部門則參與研討分析以及相關部分制定。
2.制定預算階段,此階段,最高管理層主要負責討論、審議和批準,企劃部在負責制定本部門預算之外,還要主持編制總體預算計劃,而財務部和其他職能部門則要提交本部門預算草案,并按照要求進行修訂。 3.戰略實施和執行階段,在戰略實施和執行過程中,最高管理層要審閱月度/季度計劃執行情況,企劃部要定期了解企業整體計劃執行情況,及時向最高管理層匯報,而財務部和其他職能部門則要確保本部門計劃/預算的順利執行,出現困難和問題時要及時說明。
4.戰略評估和分析階段,在對戰略計劃進行評估和分析時,最高管理層負責審查計劃的執行狀況并做相應的指示,企劃部要協助起草月度/季度/年度計劃執行偏差分析報告,而財務部和其他職能部門則要對本部門計劃執行情況做出分析,提交分析報告。 最后,我們戰略小組一致希望,博鰲賓館能夠保持合利用好自己的優勢因素,比如:準確的公司定位、良好的軟件服務、有一定影響力的營銷模式、適合的組織結構、優秀的管理者素質,在工作分析、績效管理、員工歸屬感方面做的比較好的方面一定要保持下去,只有在此基礎上,把這些優勢因素發展自己的核心能力因素,只有這樣賓館才能在競爭激烈的衛崗地區賓館服務業搶得一席之地。
7.大學生swot分析事例
最低0.27元/天開通百度文庫會員,可在文庫查看完整內容>
原發布者:Little笨笨雙子
SWOT分析是把企業內外環境所形成的機會(Opportunities)、威脅(Threats)、優勢(Strengths)、劣勢(Weaknesses)等四個方面的情況,結合起來進行分析,以尋找制訂適合項目實際情況的經營戰略和策略的方法,是一種能夠客觀而準確地分析和研究一個單位現實情況的方法。利用這種方法可以從中找出對自己有利的、值得發揚的因素,以及對自己不利的、如何去避免的東西,發現存在的問題,找出解決辦法,明確以后的發展方向。根據這個分析,可以將問題按輕重緩急分類,明確哪些是目前急需解決的問題,哪些是可以稍微拖后一點的事情,哪些屬于戰略上的障礙,哪些屬于戰術上的問題。它很有針對性,有利于個人做出較正確的決策和規劃。結合SWOT模型對自身分析及制定的個人戰略如下:(1)SWOT分析:1內部環境分析優勢(Strengths):?.做事比較認真,有濃厚的學習興趣和對事物積極探索的精神。?.樂觀積極的生活態度,善于發現事物和環境樂觀積極的一面。?.上進心、責任心較強,能夠有計劃地安排學習和生活。?.與環境有較強的交互能力,能充分主動得利用環境資源。?.邏輯思維性和條理性較強,能冷靜處理困難問題,?.有良好的身體素質和心理素質。?.接受新鮮事物能力較強。劣勢(Weakness):?.做事不夠果斷,尤其事前作決定的時候老是猶豫不決。?.口頭語言表達能力欠佳,英語口語不好?.不善于交際,說話太過直率,不善于控制情緒;?.挫折承受力不強。2外部環境分析機遇(Opportunities):?.

名師輔導
環球網校
建工網校
會計網校
新東方
醫學教育
中小學學歷