免費試聽
2020年一級造價工程師考試10月24、25日舉行,歷年真題是一造考試復習的重點,環球網校小編整理發布2019年一級造價工程師造價管理真題及參考答案解析,希望對考生復習一級造價工程師考試有幫助。
2020/08/26
閱讀
造價師考試歷年真題免費下載
【摘要】造價師考試歷年真題免費下載分享給各位考生。考生們在備考的過程當中,一定要仔細研究歷年真題,但是歷年真題并不好找,下載版也就不太好找了,小編給大家整理了近幾年的真題,請各位考生收好哦!
2018/02/05
閱讀
造價工程師歷年真題去哪下載?
【摘要】造價工程師歷年真題去哪下載?考生們在備考的過程當中,一定要仔細研究歷年真題,但是歷年真題并不好找,下載版也就不太好找了,小編給大家整理了近幾年的真題,請各位考生收好哦!更多歷年真題
2018/01/30
閱讀
造價工程師管理歷年真題

【摘要】2017年造價工程師考試近在眼前,小編整理了2009-2016年造價工程師管理歷年真題,大家通過做真題可以知道自己哪方面掌握的還差些,哪方面的知識還比較欠缺,及時做出備考調整。 zx_sz { line-heigh
2017/09/04
閱讀
造價工程師案例分析歷年真題下載
【摘要】小編給大家整理了近幾年造價工程師案例分析歷年真題,真題的重要作用就不用小編來提醒了吧!做題的時候一定要動筆寫、動筆寫、動筆寫,重要的事情說三遍。 zx_sz { line-height:20px; padding:20
2017/08/18
閱讀
歷年注冊造價工程師真題
【摘要】造價工程師備考過程中,離不開歷年真題的輔助。考生們可以從造價工程師歷看真題當中看出造價師各科目各章節中的復習重點,從而進行有目的的復習。小編整理了歷年注冊造價工程師真題,大家通過做真題
2017/03/24
閱讀
造價工程師歷年真題
【摘要】造價工程師備考過程中,離不開歷年真題的輔助。考生們可以從造價工程師歷看真題當中看出造價師各科目各章節中的復習重點,從而進行有目的的復習。小編整理了造價工程師歷年真題(2009-2016),大家通過

2017/03/14
閱讀
造價工程師歷年真題詳解
【摘要】距離2016年造價工程師考試近在眼前,小編整理了造價工程師歷年真題詳解(2009-2016),大家通過做真題可以知道自己哪方面掌握的還差些,哪方面的知識還比較欠缺,及時做出備考調整。 con_table { ma
2016/11/23
閱讀
造價工程師歷年真題電子版 免費下載
【摘要】2016年造價工程師考試近在眼前環球網一級造價工程師講義,小編整理了造價工程師歷年真題電子版 免費下載,大家通過做真題可以知道自己哪方面掌握的還差些,哪方面的知識還比較欠缺,及時做出備考調整。 con_table { margi
2016/09/29
閱讀
造價工程師歷年真題及答案下載(2009-2015)
【摘要】距離2016年造價工程師考試近在眼前,小編整理了造價工程師歷年真題及答案下載(2009-2015),大家通過做真題可以知道自己哪方面掌握的還差些,哪方面的知識還比較欠缺,及時做出備考調整。 con_table
2016/09/27

閱讀
造價工程師歷年真題 2013年
【摘要】2016年造價工程師備考正在進行當中,小編給大家整理了造價工程師歷年真題 2013年,希望考友們對造價工程師考題有所了解。更多造價工程師真題請關注環球網校造價工程師考試頻道。 con_table { mar
2016/09/12
閱讀
造價工程師歷年真題 2015年
【摘要】2016年造價工程師備考正在進行當中環球網一級造價工程師講義,小編給大家整理了造價工程師歷年真題 2015年(完整版),希望考友們對造價工程師考題有所了解。更多歷年試題請關注環球網校造價工程師考試頻道。 con_table {
2016/09/09
閱讀
造價工程師歷年真題2014
【摘要】2016年造價工程師備考正在進行當中,小編給大家整理了造價工程師歷年真題2014年下載版,希望考友們對造價工程師考題有所了解。更多造價工程師真題請關注環球網校造價工程師考試頻道。 con_table {
2016/09/09
閱讀

造價工程師案例分析歷年真題下載
【摘要】2016年造價工程師備考正在進行當中,小編給大家整理了造價工程師案例分析歷年真題下載,希望考友們對造價工程師考題有所了解。更多造價工程師真題請關注環球網校造價工程師考試頻道。點擊查看造
2016/09/07
閱讀
造價工程師歷年真題/2014年造價工程師真題下載
【摘要】2016年造價工程師備考正在進行當中,小編給大家整理了2014年造價工程師《各科目》真題及答案文檔下載版,希望考友們對造價工程師考題有所了解。更多造價工程師真題請關注環球網校造價工程師考試頻道
2016/08/24
閱讀
造價工程師歷年真題/2014年造價師安裝工程真題下載
【摘要】2016年造價工程師備考正在進行當中,小編給大家整理了2014年造價工程師《各科目》真題及答案文檔下載版,希望考友們對造價工程師考題有所了解。更多造價工程師真題請關注環球網校造價工程師考試頻道
2016/08/24
閱讀
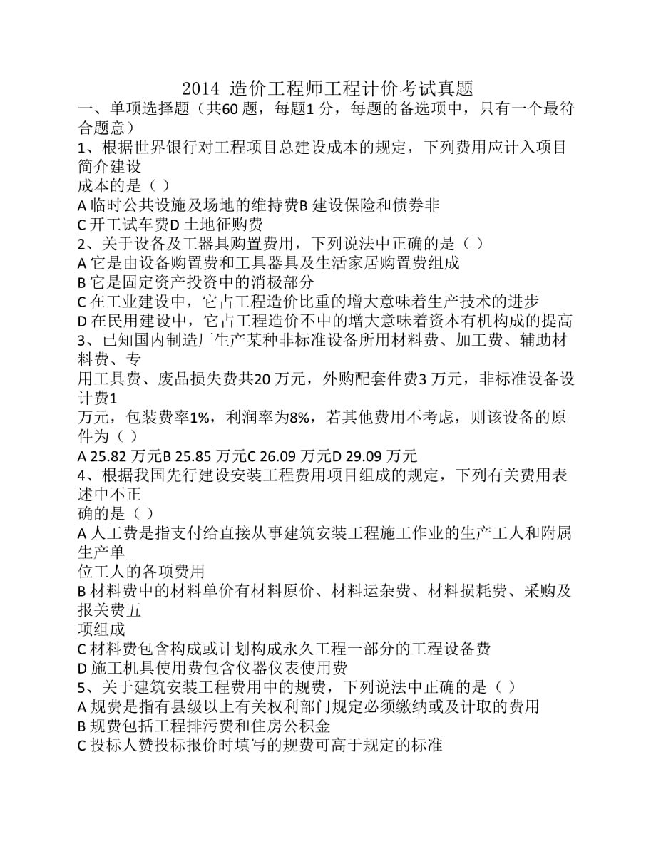
造價工程師歷年真題/2014年造價師真題下載/工程計價真題

【摘要】2016年造價工程師備考正在進行當中,小編給大家整理了2014年造價工程師《各科目》真題及答案文檔下載版,希望考友們對造價工程師考題有所了解。更多造價工程師真題請關注環球網校造價工程師考試頻道
2016/08/23
閱讀
造價工程師歷年真題/2014年造價工程師真題及解析
【摘要】2016年造價工程師備考正在進行當中,小編給大家整理了2014年造價工程師真題及解析,希望考友們對造價工程師考題有所了解。更多造價工程師真題請關注環球網校造價工程師考試頻道。 zx_sz { line-he
2016/08/19
閱讀
造價工程師真題/歷年真題(下載)
【摘要】2016年造價工程師備考正在進行當中,小編給大家整理了造價工程師真題 歷年真題(下載),希望考友們對造價工程師考題有所了解。更多歷年試題請關注環球網校造價工程師考試頻道。 con_table { margin
2016/08/15
閱讀
造價工程師歷年真題匯總
2008/07/29
閱讀
名師輔導
環球網校
建工網校
會計網校
新東方
醫學教育
中小學學歷