有的時候,常常會有不少人沒有辦法把這三種碩士類型區分清楚,鑒于此,這篇文章將會詳細地在區分三者區別這方面對大家予以幫助。
把報考條件,以及考試難度,還有學費學制,再加上所獲證書,直至優缺點、專業等多方面上,給大家去提供一份最為全面的解析。
01同等學力申碩≠同等學歷考研
這是不少人容易搞混淆的。
提到“同等學力”,它所指的是這樣一些人員,他們的學習經歷存在差異,可在知識水平以及學習能力方面起步網校,卻達到了同等的程度。
同等學力申碩屬于一種申請碩士學位的途徑,它在畢業后所獲取的是碩士學位證書,不存在研究生畢業證書也就是學歷證書,所以它沒辦法提升你的學歷層次,你的學歷依舊是報考之前的本科學歷。
有人常常弄不清“同等學歷考研”,有人搞不懂它與“同等學力申碩”,二者根本就不是指的同一個意思,分完全不一樣,是兩碼事。
“同等學歷考研”說的是,沒有本科學歷,卻有著大學專科學歷,以本科同等學力水平的身份,去參加考研,也就是全國碩士研究生統一招生考試。
從學校畢業之后,能夠得到研究生畢業證書,以及碩士學位證書,也就是所謂的雙證同等學力在職研究生,這是具備提升學歷作用的。
02在職研究生
“在職研究生”屬于一個含義廣泛的概念,一般而言,它指所有在職人員去攻讀研究生學位的學習途徑,其中涵蓋了“非全日制研究生”以及“同等學力申碩”這兩種主要的類別形式。
03非全日制研究生
非全日制研究生是相對全日制研究生的,區別是是否脫產學習。
所以,非全日制研究生包含兩種,一種是有雙證的非全日制碩士,另一種是通過申請制的在職研究生,也就是所謂的“同等學力申碩”。
通常來講,眾人所提及的非全日制研究生,所指的乃是非全日制雙證在職研究生。
有著雙證的研究生,不管是全日制的那種,還是非全日制的那種,都是要參與每年12月舉行的“考研”,唯有同等學力申碩才行,可以不參與“考研”,直接通過申請制來入學。
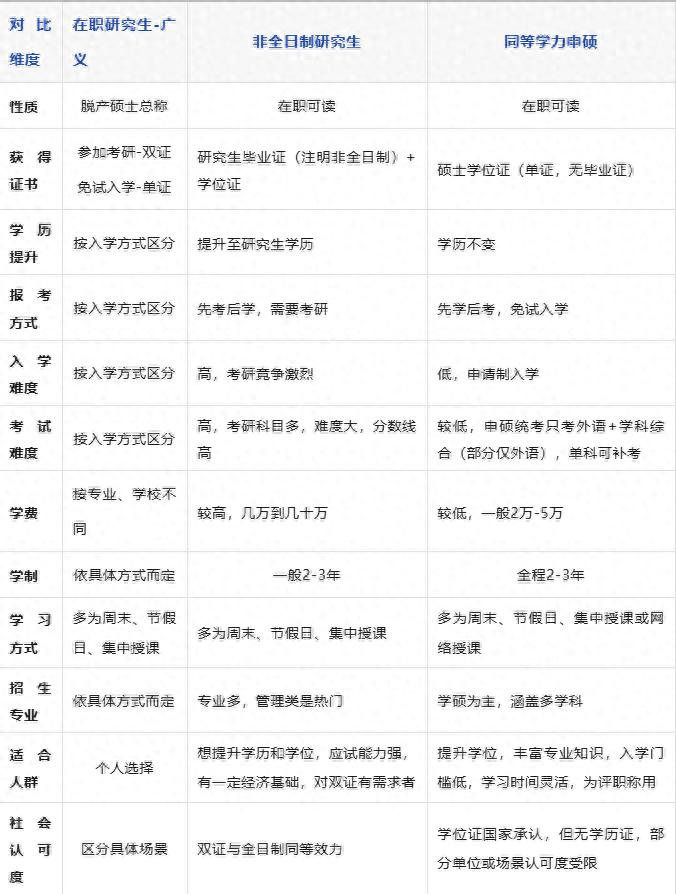
04一張表格區分3者差異

05要怎么選?哪種適合自己?
個人需求同等學力在職研究生,職業規劃,學習基礎,經濟狀況,時間精力,這些方面主要起著決定性作用:
要是你對“學歷提升”予以看重,那便需要“雙證”,進而選擇“考研”,也就是非全日制雙證碩士。
舉例來說,你的職業目標明確限定為研究生學歷,使用目的是用于報考公務員,以及事業單位的部分崗位,還有國企晉升這類情況,又或者期望得到與全日制研究生在學歷學位方面完全等同的認可。
但要做好投入大量時間和精力備考,以及承擔較高學費的準備。

②要是你僅僅期望憑借“提升學位”達成升職、評職稱、讀博考博以及豐富專業知識這類目的,而不打算參與考研(期望入學門檻低且學習壓力少),那么就選擇同等學力申碩,也就是申請制碩士。
同等學力申碩具有免試入學的長處,其考試難度相較于其他方式相對低些,學費方面較為經濟實惠,學習形式也比較靈活。然而必須得接受它存在“只有單證,不會提升學歷”這樣的情況。

在做出選擇以前,務必要明確自身核心需求,充分知曉兩種方式利弊,結合自身實際狀況綜合權衡,考量一番。
建議多咨詢目標院校的招生辦公室,獲取最準確的招生信息。
不管選取哪一種形式,不斷去學習以及自我進行提升,這都是于職場之中保持競爭力的要點。

名師輔導
環球網校
建工網校
會計網校
新東方
醫學教育
中小學學歷